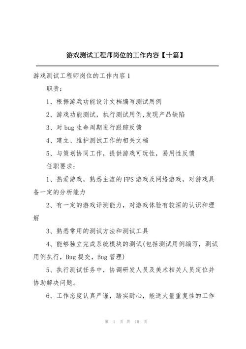
审查测试游戏官网注册流程 详细步骤解析
大家好呀!作为一个游戏爱好者,今天我要和大家分享一下我在"审查测试游戏"官网注册的全过程。说实话,次看到这个游戏名字的时候,我还以为是什么严肃的考试软件呢,后来才发现是一款超有趣的策略类游戏。下面我就用轻松的方式带大家走一遍注册流程,顺便分享一些小技巧~
为什么选择官网注册

首先说说为什么我选择在官网注册而不是通过第三方平台。官网注册有几个明显优势:
1. 通常能时间获取新版本
2. 参与官方活动的机会更多
89游戏提供真人恋爱/绅士游戏/3A单机游戏大全,点我立即前往》》》绅士游戏下载专区
3. 账号安全性更有保障
4. 有时候官网会有独家福利
不过官网注册有时候步骤会稍微多一点,但别担心,跟着我的步骤来,保证你能轻松搞定!

注册前的准备工作
在正式开始注册前,我建议大家先做好这些准备:
1. 一个有效的电子邮箱(推荐使用常用邮箱)
2. 想好一个酷炫的游戏ID
3. 准备一个容易记住但安全的密码
4. 确保网络连接稳定

| 准备事项 | 建议 | 注意事项 |
|---|---|---|
| 电子邮箱 | Gmail/QQ邮箱/163邮箱 | 确保能正常接收邮件 |
| 游戏ID | -个字符 | 避免使用特殊符号 |
| 密码 | 字母+数字组合 | 不要用生日等简单密码 |
详细注册步骤解析
步:访问官网
直接在浏览器输入游戏的官方网址(这里就不放具体链接了,大家自己搜索"审查测试游戏官网"就能找到)。官网设计得很简洁,主色调是蓝色和白色,看起来就很专业。
小技巧:如果你不确定找到的是不是真正的官网,可以查看网址旁边有没有"安全锁"标志,这是判断网站安全性的好方法。

第二步:找到注册入口
进入官网后,通常在右上角会有明显的"注册"或"Sign Up"按钮。我这次注册时,按钮是一个亮蓝色的,写着"立即注册",非常显眼。
如果找不到,也可以试试这些地方:
1. 页面顶部导航栏
2. 页面底部的小字链接
3. 游戏下载按钮旁边的文字链接

第三步:填写基本信息
点击注册按钮后,会跳转到注册表单页面。这里需要填写的内容通常包括:
1. 用户名(就是你游戏里显示的名字)
2. 电子邮箱
3. 密码(一般要求8位以上,包含字母和数字)
4. 确认密码

5. 有时候会有验证码
我建议用户名不要太长,因为游戏里聊天时别人@你会很方便。密码的话,可以用一句你记得住的话的首字母加数字,比如"WoAiYouXi2023!"(我爱游戏2023!)。
第四步:邮箱验证
填写完基本信息提交后,系统会往你的邮箱发送一封验证邮件。这时候要做的就是:
1. 打开邮箱
2. 找到来自官方的邮件(可能在垃圾箱里)

3. 点击邮件中的验证链接
这里有个小技巧:如果5分钟内没收到邮件,先别急着重新发送,检查一下垃圾邮件箱。有时候系统邮件会被误判。
第五步:完善个人信息(可选)
验证成功后,有些游戏会要求你完善一些额外信息,比如:
1. 性别
2. 年龄

3. 游戏偏好
4. 接收推广信息的偏好
这部分通常不是必填的,但填写后游戏可能会根据你的偏好提供更个性化的推荐。
第六步:下载游戏客户端
注册完成后,官网通常会直接引导你到下载页面。根据你的设备选择对应的版本:
1. Windows

2. Mac
3. 有时候会有Linux版本
4. 移动端(iOS/Android)
下载时注意选择正确的版本,尤其是32位和64位系统要区分清楚。下载完成后就是常规的安装过程了,一路"下一步"就行。
注册后的小贴士
成功注册并安装游戏后,我有几个小建议:

1. 绑定手机号:虽然不是必须,但绑定后账号更安全,找回密码也方便
2. 完成新手引导:别急着跳过,很多游戏机制都在引导里
3. 领取新手礼包:官网注册通常有独家礼包码
4. 修改初始设置:比如画面质量、按键设置等,让游戏更符合你的习惯
常见问题解答
在注册过程中,可能会遇到一些小这里我整理了几个常见情况:

Q:收不到验证邮件怎么办?
A:先检查垃圾邮件箱,如果还是没有,可以尝试换个邮箱注册,或者联系客服。
Q:注册时显示"用户名已存在"怎么办?
A:这是个好我建议可以在喜欢的名字后面加些数字或字母,比如"游戏达人007"。
Q:密码总是提示不符合要求怎么办?
A:确保密码包含大小写字母和数字,长度足够。如果还不行,试试加入特殊符号如"!"或"@"。

游戏初体验分享
完成注册后,我迫不及待地进入了游戏。这款"审查测试游戏"比我想象的有趣多了!它是一款结合策略和角色扮演的游戏,玩家需要组建自己的审查团队,对各种内容进行"审查"并做出判断。
游戏画面很精致,角色设计也很有特色。我喜欢的是游戏中的剧情任务,每个决定都会影响后续发展,真的很有代入感。战斗系统也很有深度,不是无脑点点点那种。
版本更新小知识
我注册的时候游戏版本是2.3.1,听说下个月会更新到3.0大版本。官网注册的好处就是能时间获取更新通知。如果你也注册了,记得常去官网看看公告,有时候更新前会有预热活动,参与能获得不错的奖励。
写在后

好啦,以上就是我在"审查测试游戏"官网注册的全过程分享。整个过程其实比想象中简单,只要跟着步骤一步步来,20分钟内就能搞定。重要的是官网注册确实有很多优势,特别是对想要长期玩这款游戏的玩家来说。
不知道大家在注册游戏时有没有遇到过什么有趣的事情?或者你对这款游戏有什么特别的期待?欢迎在评论区分享你的想法!






